高明区土地规划与设计管理策略探析
更新时间:2026-04-16 03:03:36
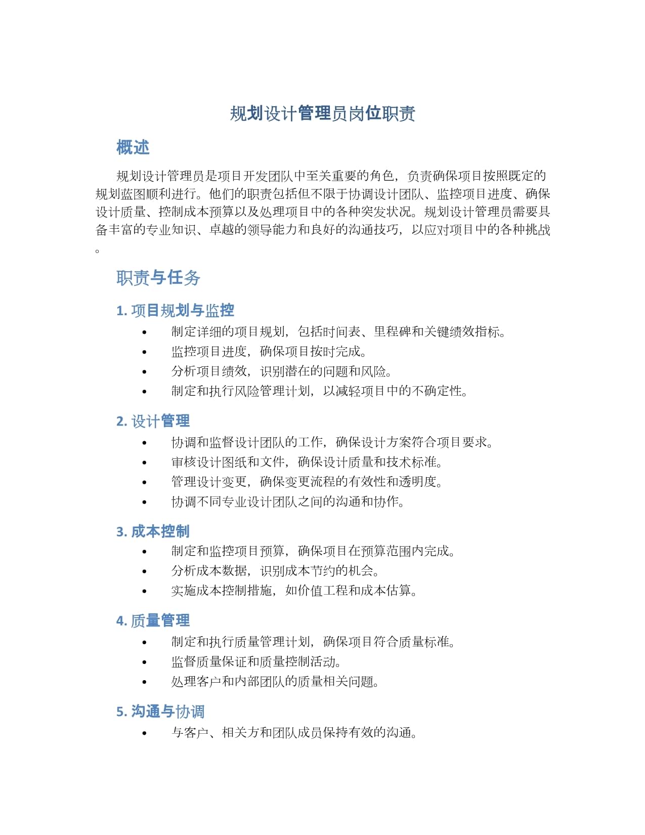
规划设计管理员岗位职责详解
更新时间:2026-04-16 17:14:29
如何撰写一份产品体验报告?
更新时间:2026-04-16 01:45:29

联系我们

电话:1325269**

地址:浙江省绍兴市越城区迪荡街道平江路2号绍兴水木湾区科学园3号楼6层619

邮箱:132521998**[email protected]

网址:www.jd-jg.com

企业简介

久鼎(浙江)地坪科技股份有限公司成立于2021年08月09日,注册地位于浙江省绍兴市越城区迪荡街道平江路2号绍兴水木湾区科学园3号楼6层619,法定代表人为杨婷婷。经营范围包括一般项目:技术服务、技术开发、技术咨询、技术交流、技术转让、技术推广;涂料销售(不含危险化学品);市政设施管理;园林绿化工程施工;五金产品批发;五金产品零售;建筑装饰材料销售;表面功能材料销售;合成材料销售;规划设计管理;交通设施维修;轨道交通工程机械及部件销售;交通及公共管理用标牌销售(除依法须经批准的项目外,凭营业执照依法自主开展经营活动)。许可项目:各类工程建设活动;房屋建筑和市政基础设施项目工程总承包;建设工程设计;施工专业作业(依法须经批准的项目,经相关部门批准后方可开展经营活动,具体经营项目以审批结果为准)。久鼎(浙江)地坪科技股份有限公司具有1处分支机构。

企业信息 经营范围

公司名称:久鼎(浙江)地坪科技股份有限公司

法人代表:杨婷婷

注册地址:浙江省绍兴市越城区迪荡街道平江路2号绍兴水木湾区科学园3号楼6层619

所属行业:科技推广和应用服务业

更多行业:科技推广和应用服务业,科学研究和技术服务业

经营范围:一般项目:技术服务、技术开发、技术咨询、技术交流、技术转让、技术推广;涂料销售(不含危险化学品);市政设施管理;园林绿化工程施工;五金产品批发;五金产品零售;建筑装饰材料销售;表面功能材料销售;合成材料销售;规划设计管理;交通设施维修;轨道交通工程机械及部件销售;交通及公共管理用标牌销售(除依法须经批准的项目外,凭营业执照依法自主开展经营活动)。许可项目:各类工程建设活动;房屋建筑和市政基础设施项目工程总承包;建设工程设计;施工专业作业(依法须经批准的项目,经相关部门批准后方可开展经营活动,具体经营项目以审批结果为准)。

访客留言